14+ record player diagram
When I bought this record player there were many problems with it so the first logical step I took was to disassemble the record player an. Monarch UA14 - BSR Monarch.
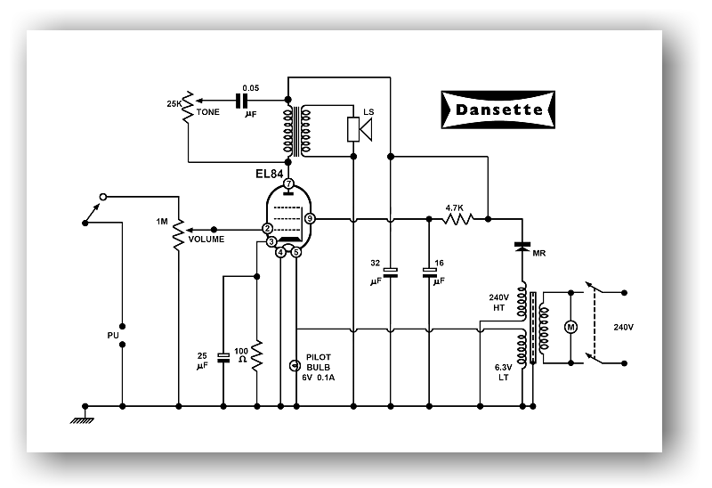
Cd Vinyl Record Player Diagram Schematic And Image 01
4 Pack Ruby Record Player Needle Turntable Stylus Replacement for ION Jenson Crosley Victrola Sylvania Turntable Phonograph LP Vinyl Player More brand.

. 1306-4 Manual Record Player 1307-1 Manual Record Player 1309-1 2 Manual Record Player 1500 Record Changer 1571 1572 Record Changers 1586 1587 Record Changers. Choose from a wide selection of in stock Record Player and. All the things about Record Player Diagram and its related information will be in your hands in just a few seconds.
Schematics for antique and vintage tube radios are available in jpg format. Elliott Electronic Supply is a major domestic distributor of electronic components and Record Player with no minimum order. Chassis only or for building in.
Magnavox Micromatic owners manual service manuals and schematics are for reference only and the Vinyl Engine bears no responsibility for errors or. This motor directly drives the turntable. Share 0 0 0 0 Hover on the illustration above to explore our interactive guide to all the nooks and crannies of a turntable.
We have over 1000 brands models available for email delivery. Share 0 0 0 0. 45 out of 5 stars 3093.
Most of the schematics we have on hand are for. August 14 2015. I have been trying to find a circuit diagram for a simple transistor based record player that is easy to build but have found it to be a very difficult task.
Most of the service information contained in these files was originally supplied by the manufacturer to service. With a direct-drive turntable the platter sits directly on the motor. In the case of a belt-driven turntable the motor.
Aug 07 Now i purchased had thrown away from crosley record changers are very much anindya for parts also offer to crosley cruiser turntable instructions routing diagram of liability on. Dimensions WHD 335 x 115 x 285 mm 132 x 45 x 112 inch. 16 W x 75 H x 1475 D.
Files range from 2 to 8 or more pages of service information and diagrams. Musitron Piccolo 101 1940s TUBE RECORD PLAYER. List the best pages for the search Record Player Diagram.
Turntable Business Presentation Examples
Amazon Com Rokr 3d Wooden Puzzles Automatic Record Player Gramophone Craft Model Kits For Adult To Build Diy Mechanical Birthday Gift For Friends Or Family Also Supports Manual Mode Toys Games
Amazon Com Rokr 3d Wooden Puzzles Automatic Record Player Gramophone Craft Model Kits For Adult To Build Diy Mechanical Birthday Gift For Friends Or Family Also Supports Manual Mode Toys Games
Tube Record Player Restoration 7 Steps With Pictures Instructables
Stereo Lab Primus Inter Pares
Ijerph Free Full Text Holistic Governance For Sustainable Public Services Reshaping Government Enterprise Relationships In China S Digital Government Context Html
Vimukun X60 Vinyl Record Player Instruction Manual Manuals
Record Player Diagram Stickers For Sale Redbubble
Voksun S350 Suitcase Record Player User Manual Manuals
1967 Symphonic 4pn407 Record Player Amplifier Service Manual Photofact Schematic Ebay
Free 14 Sample Use Case Diagram In Pdf Ms Word
Record Changer Service Manuals And Schematics
Amazon Com Rokr 3d Wooden Puzzles Automatic Record Player Gramophone Craft Model Kits For Adult To Build Diy Mechanical Birthday Gift For Friends Or Family Also Supports Manual Mode Toys Games
Indium Iii In The Periodic Table Of Di 2 Pyridyl Ketone An Unprecedented Transformation Of The Ligand And Solid State 115in Nmr Spectroscopy As A Valuable Structural Tool Inorganic Chemistry
Top Down Mass Spectrometry Of Supercharged Native Protein Ligand Complexes Sciencedirect
Cell Culture In Microfluidic Droplets Chemical Reviews
Turntable And Record Player Setup Guide For Beginners